光伏逆變器是光伏系統非常重要的一個設備,主要作用是把光伏組件發出來的直流電變成交流電,除此之外,逆變器還承擔檢測組件、電網、電纜運行狀態,和外界通信交流,系統安全管家等重要功能。

在光伏行業標準NB32004-2013中,逆變器有100多個嚴格的技術參數,每一個參數合格才能拿到證書。國家質檢總局每一年也會抽查,對光伏并網逆變器產品的保護連接、接觸電流、固體絕緣的工頻耐受電壓、額定輸入輸出、轉換效率、諧波和波形畸變、功率因數、直流分量、交流輸出側過/欠壓保護等9個項目進行檢驗。一款全新的逆變器,從開發到量產,要兩年多時間才能出來,除了過欠電壓保護等功能外,逆變器還有很多鮮為人知的黑科技,如漏電流控制、熱設計、電磁兼容、諧波抑制、效率控制等等,需要投入大量的人力和物力去研發和測試。
本文主要介紹逆變器的漏電流控制技術
1、光伏系統為什么會產生漏電流
光伏系統漏電流,又稱方陣殘余電流,本質為共模電流,其產生原因是光伏系統和大地之間存在寄生電容,當寄生電容-光伏系統-電網三者之間形成回路時,共模電壓將在寄生電容上產生共模電流。當光伏系統中安裝有工頻變壓器時,由于回路中變壓器繞組間寄生電容阻抗相對較大,因此回路中共模電壓產生的共模電流可以得到一定抑制。然而在無變壓器的光伏系統中,回路阻抗相對較小,共模電壓將在光伏系統和大地之間的寄生電容上形成較大的共模電流,即漏電流。

2、漏電流的危害
光伏系統中的漏電流,包括直流部分和交流部分,如果接入電網,會引起并網電流畸變、電磁干擾等問題,對電網內的設備運行產生影響;漏電流還可能使逆變器外殼帶電,會對人身安全構成威脅。
3、漏電流的標準及檢測方法
根據NB32004-2013標準第7.10.2條規定,在逆變器接入交流電網,交流斷路器閉合的任何情況下,逆變器都應提供漏電流檢測。漏電流檢測應能檢測總的(包括直流和交流部分)有效值電流,連續殘余電流,如果連續殘余電流超過下面限制,逆變器應該在0.3s內斷開并發出故障信號:
1)對于額定輸出小于或等于30KVA的逆變器,300mA;
2)對于額定輸出大于30KVA的逆變器,10mA/KVA。
光伏系統漏電流有兩個特點,一是成份復雜,有直流部分,也有交流部分;二是電流副值很少,毫安級別,對精度要求極高,需要專用的電流傳感器,能源部的光伏標準規定:對于光伏漏電流的檢測須采用TypeB,也就是交直流漏電流均能測量的電流傳感器。

漏電流傳感器安裝在逆變器對外地線輸出接口,檢測逆變器輸出地線的電流。
4、漏電流控制技術
目前,漏電流抑制技術已成為光伏并網系統研究中的熱點問題,各高校研究機構和廠家都在研究,漏電流的大小取決于光伏PV和大地之間的寄生電容Cpv,和共模電壓變化率,寄生電容其值與外部環境條件、光伏電池板尺寸結構等因素有關,一般在50~150nF/kW左右,共模電壓變化率則和逆變器的拓撲結構、調制算法等因素有關。
對于傳統單/三相無變壓器型光伏并網逆變器拓撲,共模電流(漏電流)有效抑制的兩個基本條件為:各橋臂電感值選取一致;采用非零矢量合成參考矢量,使得共模電壓保持恒定。
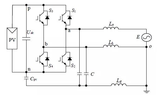
(1)全H4橋拓撲

為了解決全H橋光伏逆變器中漏電流的問題,可以使用雙極性PWM調制。這種調制消除了共模電壓對板的高頻成分,從而共模電壓一般只有一次諧波的低頻分量,從而減少漏電流的影響。
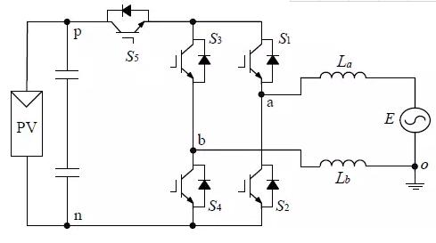
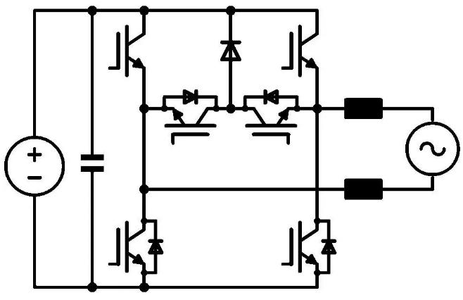
(2)H5拓撲結構

這種拓撲結構相比于全橋只需要增加一個的晶體管,這就是它命名H5的原因。電流續流期間將光伏電池從電網斷開,以防止面板兩極對地電壓隨開關頻率波動,從而保持共模電壓幾乎不變。
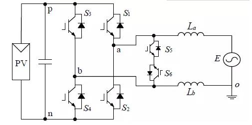
(3)HERIC拓撲

HERIC交流旁路拓撲,其工作原理如下:正半周期內,開關S5始終關斷而S6始終導通、S1和S4以開關頻率調制。當S1和S4導通時,和電壓分別為Udc和0,此時共模電壓=Udc/2;當S1和S4關斷時,電流經S6、S5反并聯二極管續流,和電壓均Udc/2,此時共模電壓=Udc/2。
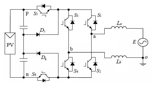
(4)H6拓撲結構

H6直流旁路拓撲,其工作原理如下:正半周期內,開關S1和S4始終導通,S5、S6和S2、S3交替導通。當S5、S6導通,S2、S3關斷時,此時共模電壓=Udc/2;當S2、S3導通,S5、S6關斷時,電流續流路徑有2條:(1) S1、S3反并聯二極管。(2) S4、S2反并聯二極管。二極管D7和D8將電壓鉗位至Udc/2,此時共模電壓=Udc/2。負半周期內共模電壓也是Udc/2,因此漏電流可以得到有效抑制。
(5)H6.5拓撲結構

H6.5拓撲在HERIC的基礎上有所改進,相比傳統的HERIC少一顆diode,因此效率相對會比HERIC有所提高。在無功交換沒有經過母線電容,開關狀態時工模電壓為二分之一母線電壓,因此工模電流會很小;同時輸出為三電平,濾波器磁芯體積可以進一步減小,進一步提升效率;同時中間橫管為boost芯片,在開關損耗方面有進一步優化,使得整機效率進一步提升。另一方面,現在有模塊封裝,使得芯片的結溫相抵傳統的單管會有所改善,可以顯著提高產品可靠性。
除了以上的幾個拓撲結構外,采用3電平或者5電平等多電平技術,可以降低組件正負極對地的電壓,也可以減少漏電流。
5、系統安裝時要注意的事情
漏電流都是通過逆變器地線的電流來檢測的,因此在安裝時,逆變器的地線要接牢靠,并且不能和逆變器的零線以及組件的安全防雷地線接在一起,否則會影響檢測的精度,造成逆變器判斷錯誤。
責任編輯: 李穎