上海市發展和改革委員會上海市財政局關于開展
分布式光伏“陽光貸”有關工作的通知
滬發改能源[2015]166號
各區縣發展改革委、各區縣財政局、中投保上海公司、市節能減排中心、市電力公司,各有關銀行和企業:
為加快破解當前分布式光伏發展面臨的融資難題,率先培育適應新能源發展的金融服務體系,根據《國務院關于促進光伏產業健康發展的指導意見》、《上海市中小企業融資擔保專項資金管理暫行辦法》等文件,市發展改革委、市財政局組織開展分布式光伏“陽光貸”有關工作,現將有關內容通知如下:
一、基本原則
1、優勢互補、融合創新。依托全市中小企業融資擔保工作機制,發揮能源、金融行業各自優勢,找準利益平衡點和政策結合點,最大程度化解風險、實現互利共贏。
2、政府引導、市場運作。既要突出政府在初期的扶持引導作用,又要充分發揮市場主體和市場機制力量,逐步建立商業化運行的長效機制。
3、先行先試、逐步完善。選擇優質項目試點示范,同時以實踐摸索經驗,推動行業管理、服務體系和金融機制的同步完善和協同發展。
二、貸款條件
1、貸款對象:注冊上海的中小企業在本市投資建設的分布式光伏項目(以就近開發利用為主)。
2、貸款期限:分為1年期、3年期和5年期項目貸款,企業可自由選擇。
3、貸款額度:單筆貸款金額不超過項目投資的70%,單個公司擔保貸款余額累計不超過1500萬元。
4、貸款費用:銀行貸款利率原則為人民銀行基準利率(視項目情況最高浮動不超過15%),擔保公司按照1%的年費率收取擔保費。
三、運作模式
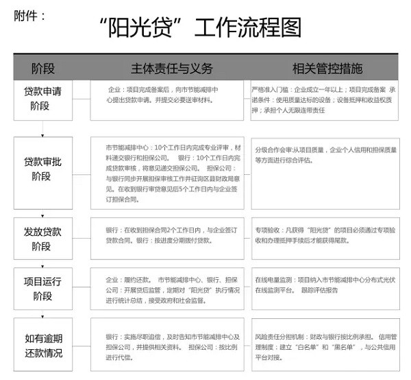
1、建立公共服務管理平臺。在現有中小企業融資擔保工作體系基礎上,委托市節能減排中心作為第三方行業服務機構,負責搭建“陽光貸”項目管理和檢測平臺,暫由中投保上海分公司承擔具體擔保業務,承諾優惠利率的試點銀行作為放貸主體。
2、建立分級合作會審協調機制。市節能減排中心、銀行和擔保公司分別從項目質量、企業個人信用和擔保質量等方面進行審核。為簡化程序,由市節能減排中心統一受理材料。同時,建立協調機制,對有爭議的項目,市節能減排中心可組織會議協調各方意見。
3、建立風險責任分擔機制。如發生違約壞賬,在銀行實施盡職追償后,由市中小企業融資擔保專項資金與銀行按90%:10%比例共同承擔。其中,專項資金承擔部分由市、區兩級財政按60%:40%比例分擔。
四、跨行業全過程的風險管控措施
1、嚴格項目準入門檻。貸款企業成立一年以上,項目完成備案。
2、開展項目評估和驗收。市節能減排中心組織行業專家對項目進行專業評估,并在項目完工后實施專項驗收,項目通過驗收后才能拿到尾款。
3、設備抵押和收益權質押。項目須使用質量達標設備抵押擔保公司,項目電費、補貼等未來收益權須質押給擔保公司,市節能減排中心應配合擔保公司落實貸款企業的相關抵質押手續。
貸款企業應在貸款銀行開設賬戶作為接受項目電費、補貼等收益的唯一賬戶,并由銀行對該賬戶進行全程監管。未經銀行和擔保公司同意,市電力公司不能將電費和項目補貼打入其他賬戶。貸款期間質押的電費、補貼等未來收益應直接歸還貸款。此外,企業實際控制人還須承諾承擔個人無限連帶責任。
4、在線電量監測。項目發電數據納入市節能減排中心分布式光伏在線監測平臺,實時監控項目情況,有關情況及時反饋銀行和擔保公司。
5、跟蹤評估報告。市節能減排中心會同銀行和擔保公司按季度對“陽光貸”進展情況進行統計總結,編制進展報告,報送市發展改革委、市財政局,接受政府和社會的監督。
6、建立信用管理制度。市節能減排中心負責對“陽光貸”項目建立質量和信用檔案,對項目實施和還款情況較好的企業,將建立“白名單”,在政策實施中將予以一定傾斜,企業違約和不誠信紀錄將納入全市公共信用平臺。
7、控制擔保風險。如年擔保代償率超過5%,原則上講暫停“陽光貸”項目受理,待評估整改相關工作完成后再重新啟動(年擔保代償率=年擔保代償額/年度解除擔保額)
五、申請流程
1、企業在項目完成備案后,向市節能減排中心提出貸款申請,并提交相關送審材料。
2、市節能減排中心在收到材料10個工作日內組織開展項目踏勘和專業評審,將項目推薦意見及相關材料遞交銀行和擔保公司。
3、銀行在收到市節能減排中心推薦意見和項目材料后10個工作日內完成貸款審核工作,并將審核貸款的意見及相關材料遞交擔保公司。
4、擔保公司在收到節能減排中心推薦意見及相關材料后與銀行同步開展擔保審核工作,并征詢區縣財政局意見。各區縣財政局如有不同意見,應在5個工作日內反饋并說明理由。擔保公司在收到銀行的審核推薦意見和相關材料后5個工作日內完成擔保審核工作,并簽訂擔保合同。
5、銀行收到擔保合同2個工作日內與貸款企業簽訂借款合同。
6、銀行根據項目進度分期撥付貸款,尾款須項目通過市節能減排中心專項驗收并辦理設備抵押手續后發放。
該項工作自2015年12月起試行2年,市發展改革委、市財政局可根據實際執行情況對相關工作進行動態調整。
附件:“陽光貸”工作流程圖

上海市發展和改革委員會
上海市財政局
2015年12月10日
責任編輯: 李穎